欧创芯(OCX)OC5800L—宽输入电压8~100V降压带CC/CV功能的转换器
OC5800L—宽输入电压8~100V降压带CC/CV功能的转换器
产品概述:
OC5800L是一款支持宽电压输入的开关降压型 DC-DC转换器,内置功率MOSFET电压耐为100V,最大支持有效输入电压90V。同时支持大电流输出,输出电流可高达2A。
OC5800L具有低待机功耗、高效率、低纹波、优异的母线电压调整率和负载调整率等。
同时支持大电流输出,输出电流可高达2A。
OC5800L同时支持输出恒压和输出恒流功能。通过设置CS电阻可设置输出恒流值。通过设置FB1、FB2引脚的分压电阻可设置输出恒压值。
OC5800L采用固定频率的PWM控制方式,典型开关频率为140KHz。轻载时会自动降低开关频率以获得高的转换效率。
OC5800L 内部集成软启动以及过温保护电路,输出短路保护,逐周期限流保护等功能,提高系统可靠性。
OC5800L 采用 ESOP8 封装。
产品主要特点:
宽输入电压:8V~90V
支持CC/CV两种模式输出
芯片固定工作频率140KHZ
高效率:96%
高恒压精度
内置软启动
待机功耗低至700uA
轻载自动降频,提高轻载下效率
内置过温关断、逐周期过流保护、输出短路保护
产品应用领域:
车载供电系统
安防供电系统
工业电源系统
太阳能供电系统
智能物联供电系统
通用照明系统
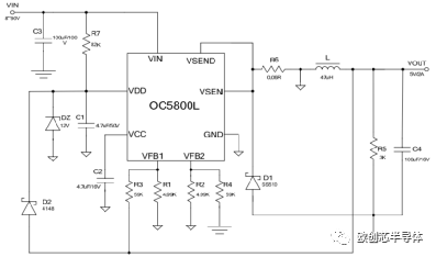
产品典型电路图:

产品典型特性曲线图:


